| Электроника в быту | про лампы дневного света |
|
|---|---|---|
Хиросим: Хиросим: ато уж больно дорогая??? |
|
|
Да не больше 300-400 рублей. |
|
|
Я такой на 2520 за 120 р.(все детали) паял |
|
|
Леха: кондеры нужно ставить специальные с малым ESR это не помешает, конечно, но будет пох при заметном наращивании величины ёмкости: с увеличением последней растёт и допустимая среднеквадратичность унутренних токовых пульсаций, если производитель выдал конденсатор, а не гимно изначально; тут на первый план выйдет стойкость к отсыханию при повышенной температуре (а иногда - работоспособность в жутком морозе) много сейчас чего есть и недорого, в смысле - которые специально для импульсных блоков питания (Koshin® KAG, Hitano® EXR ESX), а есть и спецспециальные ну, а небольшой электролит малого напряжения (когда таковой имеется), как уже упоминалось многим ранее - меняем на керамику/плёнку - на ура! Хиросим: микруха такая osram 1826025/b 0440 осрам конечно заказал это чудо выпуска 40-й недели 2004 года у кого-то и найти документацию будет невозможно, но разгадать цепь защиты среди восьми ног (два затвора, питание и земля - уже четыре, ещё ноги времязадающей цепи генератора где-то там) вполне по силам, если это она шалит; но собственно питание чипа вполне может проседать, вот тот и уходит в шатдаун Cheeeper: там странно было б, если б было б не так |
|
|
там правильный кондерчик стоял. такой еще ой-как поискать прийдется.. |
|
|
Какой бы "правильный кондёрчик " не стоял, при почернении ПП, ни один не выдержит. |
|
|
birua: а иногда - работоспособность в жутком морозе А вот расцветка платы мне ну очень не нравится, хоть это и осрам. Кстати производитель этого и не скрывает - на корпусе написано: 70 градусов. Если там корпус до 70 градусов нагревается, но не удивительно, что кондерчик в таком состоянии)) |
|
|
"очаг возгорания" случаем не под трансом находится? |
|
|
Леха: Кондерчик на нем может и будет работать, а вот лампочка - сомневаюсь Да нормально работают. |
|
|
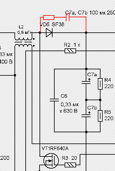
Возился тут с обратноходами и вспомнил про свой недоделанный глючащий и вездессущий (в эфир) ЭПРА на 2166. Такую цепь ставят в обратноходах. Когда я сделал БП на VIPer22, он у меня тоже также гадил на экране телека как и ЭПРА на 2166. Вот возникла мысль... Как вы думаете, прокатит? |
|
|
|
Форум про радио — сайт, посвященный обсуждению электроники, компьютеров и смежных тем. pro-radio.online | Обратная связь |
© 2003—2026 |
|||