|
|
|
|
|
Леха: как оказалось, чуть ли не 150...200 мА (!) Если к катушке приложить напряжение , то ток будет линейно нарастать и равен к моменту Т I=T*U/L Соответственно надо выполнить условие , чтобы шим работал как источник тока T1U1меньше или равноT2U2 Где T1- время открытого ключа Т2 - время закрытого ключа U1 = разности входного и выходного напряжений U2 = сумме выходного напряжения и напряжения падения диода. Если условие не соблюсти то при T1U1большеT2U2 , появится сквозной ток , и шим станет источником напряжения. Вероятно не соблюдение этого условия и даёт ваш резкий перелом в характеристике регулирования. Индуктивность надо подобрать таким образом , чтобы ток в ней успевал нарасти , за время открытого ключа, в 2 раза бодьший чем необходимый. |
|
|
|
Блин!!Да как же формулы писать ? Вместо знаков больше или меньше какая то ерунда или совсем не отражаются. |
|
|
|
Я так понял, надо, чтобы был режим непрерывного потока в магнитопроводе? Кароче, при Uвх=7,5 В и U вых. min =1 В (худший случай), T1 меньше или равно 0,069 Т2, т. е. коэффициент заполнения 7%. Вот у меня и выходит перелом в этом месте походу... Только я вот не понял, а как катушка на эту формулу повлияет? Я же не могу ограничить ШИМ 7-ю процентами. У меня тогда вообще разрешение будет 0,07*256=17 единиц! Поэтому я вынужден работать с ШИМом в интервале от 0 до минимум 60%. Что делать? |
|
|
|
Проще всего сделать cross zerro. И запускать им цифровой одновибратор , открывающий ключ. Тогда разрядность этого одновибратора будет 256. А время обратного хода будет аппаратным. Только я не знаю , можно ли заставить шим контролёра работать в режиме одновибратора. С данным прибамбасом в AVR я не возился  |
|
|
|
 Примерно так можно сделать Cross Zero. Радио 2004 , 3 стр38
|
|
|
|
Есть и ещё один способ. Подключить диод к части витков дросселя. Напряжение обратного хода повысится , увеличится и ток отдаваемый Шим. Но прийдётся ставить демпферную цепочку . А ключ прийдётся выбрать на большее напряжение но можно с меньшим током.
|
|
|
|
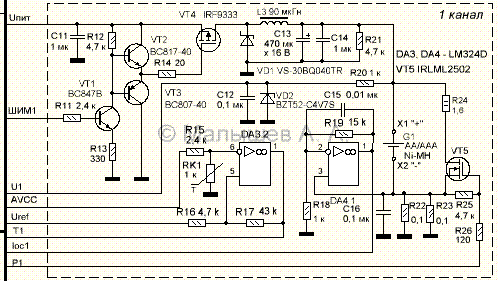
Слишком сложно все это... Аппаратную часть я больше усложнять не могу, у меня и так 1 канал выглядит вот так:
 А таких каналов 4. Кстати, как это можно упростить? |
|
|
|
Значит максимально возможно надо увеличить соотношение Uvyh/(Upit - Uvyh) То есть понизить напряжение питания и тем самым увеличить время открытого ключа.
|
|
|
|
А понизить питание ниже 7 В нельзя, т. к. полевики не будут нормально открываться. Кстати, схемку можно как-нибудь упростить не в ущерб функциональности? |
|
|
|
 Вот первое кумеканье по поводу упрощения . Резюки надо расчитать так , чтобы во время обратного хода напряжение на Р0 было меньше порогового (2.5B). А включаться будет переводом порта в режим входа. В регостр данных порта заносится 0 и не меняется. Таким образом можно даже определять момент подключения аккумулятора. Одно но. В момент инициализации проца ключ будет открыт Тут прийдётся ещё покумекать. 
|
|
|
|
|